您当前所在位置: 本站首页 >> 往期期刊 >> 2019年06期 >> 正文

预测函数分数阶PID控制在DC-DC变换器中的应用

2019年12月25日 17:56 王海生 陈克难 寇金 葛芦生 点击:[]

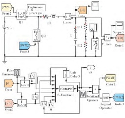
摘要:为了提高DC-DC变换器的动态性能和抗干扰性,提出了把分数阶PID预测控制应用在DC-DC变换器的分段仿射模型(PWA).通过对滚动优化的目标函数中引入预测输出误差,形成具有分数阶PID结构的新的目标函数,由于DC-DC变换器的性能指标函数中加入了基于分数阶PID的预测误差,使得变换器的控制输入比普通预测函数控制输入更精确,最后在Matlab中搭建仿真模型,仿真结果表明:预测函数分数阶PID控制器的控制效果优于预测函数控制和传统的双闭环PI控制.

基金:国家自然科学基金(RD14100326);

关键词:预测函数控制; 预测函数分数阶PID控制; DC-DC变换器;

分类号:TP273;TM46

 

上一条:卷积神经网络在指针缺陷检测系统中的应用 下一条:具有最优控制参数的差分进化算法